DUOBAO¶à±¦

²úÆ·×ÊѶ

ÓàÈȹøÂ¯,ȼÓÍÈ¼Æø¹øÂ¯,ÉúÎïÖʹøÂ¯,ȼú¹øÂ¯,Á´Ìõ¯ÅŹøÂ¯,Ñ­»·Á÷»¯´²¹øÂ¯µÈ¹øÂ¯×ÊѶ

2021ÄêÉúÎïÖʹøÂ¯ÏîÄ¿»·ÆÀÀà±ðÅж¨ÊÂÒËÉî¶È½â¶Á

  2021-08-11        

2021Äê6Ô³õ£¬£¬ £¬£¬£¬£¬£¬£¬Ò»ÔòÉú̬»·¾³²¿¸øºÚÁú½­Éú̬»·¾³ÌüµÄ¸´º¯(»·°ì»·ÆÀº¯¡²2021¡³264ºÅ)(Ïê¼û¸½¼þÒ»)ÒýÆðÒµÄÚÈËÊ¿¸ß¶È¹Ø×¢£¬£¬ £¬£¬£¬£¬£¬£¬ÕâÔò¸´º¯ÊÇ·ñÒâζ×ÅÉúÎïÖÊÇå½à¹©ÈÈ»·±£Õþ²ßÊÇ·ñÓбäÄØ?ÏÂÃæËæDUOBAO¶à±¦Ð¡±àÀ´¿´Ò»ÏÂ!

Ê×ÏÈÎÒÃÇÏÈÀ´¿´Ò»Ï¹ØÓÚÉúÎïÖʹøÂ¯µÈÏîÄ¿»·ÆÀÀà±ðÅж¨ÊÂÒ˵Ľâ¶Á¡£¡£¡£¡£¡£¡£

ÉúÎïÖʹøÂ¯µÈÏîÄ¿»·ÆÀÀà±ðÅж¨ÊÂÒ˵ĸ´º¯1

ÉúÎïÖʹøÂ¯µÈÏîÄ¿»·ÆÀÀà±ðÅж¨ÊÂÒ˵ĸ´º¯1

ÉúÎïÖʹøÂ¯µÈÏîÄ¿»·ÆÀÀà±ðÅж¨ÊÂÒ˵ĸ´º¯2

ÉúÎïÖʹøÂ¯µÈÏîÄ¿»·ÆÀÀà±ðÅж¨ÊÂÒ˵ĸ´º¯2

¸´º¯ÊǹØÓÚÉúÎïÖʹøÂ¯ÏîÄ¿»·ÆÀÀà±ðÅж¨ÊÂÒË¡£¡£¡£¡£¡£¡£¸´º¯ÖÐÃ÷È·±íÊö£º¡¶½¨ÉèÏîÄ¿»·¾³Ó°ÏìÆÀ¼Û·ÖÀà¹ÜÀíÃû¼(2021Äê°æ)¡·µÄ“91 ÈÈÁ¦Éú²úºÍ¹©Ó¦¹¤³Ì(°üÀ¨½¨É赥λ×Ô½¨×ÔÓõĹ©Èȹ¤³Ì)”¹æ¶¨“ʹÓÃÆäËû¸ßÎÛȾȼÁϵĔ±àÖÆ»·¾³Ó°Ï챨¸æ±í¡£¡£¡£¡£¡£¡£¡¶¸ßÎÛȾȼÁÏĿ¼¡·°üÀ¨ÉúÎïÖʳÉÐÍȼÁÏ£¬£¬ £¬£¬£¬£¬£¬£¬¿¼Âǵ½ÉúÎïÖʷdzÉÐÍȼÁϵÄÎÛȾ³Ì¶ÈÒ»°ã¸ßÓÚ³ÉÐÍȼÁÏ£¬£¬ £¬£¬£¬£¬£¬£¬Ó¦Í¬Ñù¼ÓÇ¿»·¾³×¼Èë¹ÜÀí¡£¡£¡£¡£¡£¡£ËùÒÔ£¬£¬ £¬£¬£¬£¬£¬£¬ÉúÎïÖʹøÂ¯µÄ»·¾³Ó°ÏìÆÀ¼ÛÀà±ðÓ¦°´ÕÕ¡¶Ãû¼¡·µÄÒªÇó±àÖÆ»·¾³Ó°Ï챨¸æ±í¡£¡£¡£¡£¡£¡£

ÄÇôÎÊÌâÀ´ÁË£¬£¬ £¬£¬£¬£¬£¬£¬ºÎν¸ßÎÛȾȼÁÏ?

Ôړ˫̼”Ä¿±ê±³¾°Ï£¬£¬ £¬£¬£¬£¬£¬£¬´ó¼ÒÒ»Ìáµ½¸ßÎÛȾȼÁÏ£¬£¬ £¬£¬£¬£¬£¬£¬²»ÓÉ×ÔÖ÷µØÁªÏ뵽ú̿¡¢Ê¯Ó͵ȸß̼»¯Ê¯ÄÜÔ´£¬£¬ £¬£¬£¬£¬£¬£¬ÉúÎïÖÊ×öΪ¿ÉÔÙÉúÄÜÔ´µ±ÖÐΨһµÄ“Áã̼”ȼÁÏ£¬£¬ £¬£¬£¬£¬£¬£¬ÔõôҲ±äΪ“¸ßÎÛȾ”ȼÁÏÁËÄØ?

Ϊ¸ÄÉÆ³ÇÊÐ´óÆø»·¾³ÖÊÁ¿£¬£¬ £¬£¬£¬£¬£¬£¬¸ù¾ÝÈ«¹úÈË´ó³£Î¯»á2015Äê8ÔÂ29ÈÕÐÞ¶©Í¨¹ýµÄ¡¶ÖлªÈËÃñ¹²ºÍ¹ú´óÆøÎÛȾ·ÀÖη¨¡·µÚÈýÊ®°ËÌõ¹æ¶¨£¬£¬ £¬£¬£¬£¬£¬£¬»·¾³±£»£»£»£»£»¤²¿(ÏÖÉú̬»·¾³²¿)ÓÚ2017Äê3ÔÂ27ÈÕ·¢²¼ÁË¡¶¸ßÎÛȾȼÁÏĿ¼¡·(¹ú»·¹æ´óÆø[2017]2ºÅ£¬£¬ £¬£¬£¬£¬£¬£¬¼ò³Æ“Ŀ¼”£¬£¬ £¬£¬£¬£¬£¬£¬Ïê¼û¸½¼þ¶þ)¡£¡£¡£¡£¡£¡£

¸½¼þ¶þ£º¸ßÎÛȾȼÁÏĿ¼

¸ßÎÛȾȼÁÏĿ¼ͼ

¸ßÎÛȾȼÁÏĿ¼ͼ1

¸ßÎÛȾȼÁÏĿ¼ͼ

¸ßÎÛȾȼÁÏĿ¼ͼ3.jpg

¸ßÎÛȾȼÁÏĿ¼ͼ2

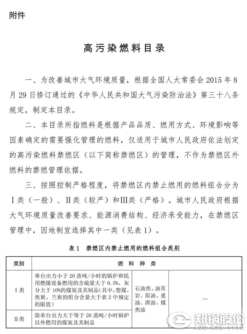
Ŀ¼ËùָȼÁÏÊǸù¾Ý²úÆ·Æ·ÖÊ¡¢È¼Ó÷½Ê½¡¢»·¾³Ó°ÏìµÈÒòËØÈ·¶¨µÄÐèҪǿ»¯¹ÜÀíµÄȼÁÏ¡£¡£¡£¡£¡£¡£Ä¿Â¼¹æ¶¨µÄÊÇÉú²úºÍÉú»îʹÓõÄú̿¼°ÆäÖÆÆ·(°üÀ¨Ô­Ãº¡¢É¢Ãº¡¢Ãºí·Ê¯¡¢ÃºÄࡢˮú½¬¡¢ÐÍú¡¢½¹Ì¿¡¢À¼Ì¿µÈ)¡¢ÓÍÀàµÈ³£¹æÈ¼ÁÏ¡£¡£¡£¡£¡£¡£¹¤Òµ·ÏÆúÎïºÍÀ¬»ø¡¢Å©ÁÖÊ£ÓàÎï¡¢²ÍÒûҵʹÓõÄľ̿µÈ¸¨ÖúÐÔȼÁϾù²»ÊôÓÚĿ¼¹Ü¿Ø·¶Î§¡£¡£¡£¡£¡£¡£Ä¿Â¼½öÊÊÓÃÓڵط½³ÇÊÐÈËÃñÕþ¸®ÒÀ·¨»®¶¨µÄ¸ßÎÛȾȼÁϽûÈ¼ÇøµÄ¹ÜÀí£¬£¬ £¬£¬£¬£¬£¬£¬²»×÷Ϊ½ûÈ¼ÇøÍâȼÁϵĽûȼ¹ÜÀí»òÆäËû¹ÜÀíÒÀ¾Ý¡£¡£¡£¡£¡£¡£

Ŀ¼Ã÷È·¹æ¶¨£¬£¬ £¬£¬£¬£¬£¬£¬°´ÕÕ¿ØÖÆÑϸñ³Ì¶È£¬£¬ £¬£¬£¬£¬£¬£¬½«½ûÈ¼ÇøÄÚ½ûֹȼÓõÄȼÁÏ×éºÏ·ÖΪIÀà(Ò»°ã)¡¢¢òÀà(½ÏÑÏ)ºÍ¢óÀà(Ñϸñ)¡£¡£¡£¡£¡£¡£¶ÔÓÚʯÓͽ¹¡¢ÓÍÒ³ÑÒ¡¢Ô­ÓÍ¡¢ÖØÓÍ¡¢ÔüÓÍ¡¢Ãº½¹ÓÍ£¬£¬ £¬£¬£¬£¬£¬£¬ÓÉÓÚÆäÖ±½ÓȼÉÕºó¶Ô³ÇÊÐ´óÆø»·¾³ÎÛȾ±È½ÏÑÏÖØ£¬£¬ £¬£¬£¬£¬£¬£¬Ä¿Â¼ÖеĢñÀà¡¢¢òÀàºÍ¢óÀà¾ù½«ÆäÄÉÈë¹Ü¿Ø·¶Î§¡£¡£¡£¡£¡£¡£¶ÔÓÚÉúÎïÖʳÉÐÍȼÁÏ£¬£¬ £¬£¬£¬£¬£¬£¬½öÔÚµÚ¢óÀà×îÑϸñµÄ¹Ü¿ØÒªÇóÏ£¬£¬ £¬£¬£¬£¬£¬£¬¶ÔÆäȼÓ÷½Ê½½øÐÐÁ˹淶£¬£¬ £¬£¬£¬£¬£¬£¬¼´ÒªÇó±ØÐëÔÚÅäÖôüʽ³ý³¾Æ÷µÈ¸ßЧ³ý³¾ÉèÊ©µÄÉúÎïÖʳÉÐÍȼÁÏרÓùøÂ¯ÖÐȼÉÕ¡£¡£¡£¡£¡£¡£»£»£»£»£»»¾ä»°Ëµ£¬£¬ £¬£¬£¬£¬£¬£¬¼´Ê¹ÔÚ×îÑϵĵڢóÀà¹Ü¿ØÌõ¼þÏ£¬£¬ £¬£¬£¬£¬£¬£¬Ö»ÒªÊÇÅäÖÃÁËרÓùøÂ¯ºÍ´üʽµÈ¸ßЧ³ý³¾ÉèÊ©Ìõ¼þÏ£¬£¬ £¬£¬£¬£¬£¬£¬ÇÒÂú×ã½ûÈ¼Çø»·±£ÅÅ·ÅÒªÇ󣬣¬ £¬£¬£¬£¬£¬£¬ÔÚ³ÇÊнûÈ¼ÇøÊÇ¿ÉÒÔȼÓÃÉúÎïÖʳÉÐÍȼÁϵġ£¡£¡£¡£¡£¡£

Ŀ¼»¹ÒªÇ󣬣¬ £¬£¬£¬£¬£¬£¬³ÇÊÐÈËÃñÕþ¸®¸ù¾Ý´óÆø»·¾³ÖÊÁ¿¸ÄÉÆÒªÇó¡¢ÄÜÔ´Ïû·Ñ½á¹¹¡¢¾­¼Ã³ÐÊÜÄÜÁ¦£¬£¬ £¬£¬£¬£¬£¬£¬±¾×ÅʵÊÂÇóÊǵÄÔ­ÔòÔÚ³ÇÊÐÇøÓòÄÚ»®¶¨½ûÈ¼ÇøÊ±£¬£¬ £¬£¬£¬£¬£¬£¬ÒòµØÖÆÒËÑ¡ÔñÆäÖÐÒ»À࣬£¬ £¬£¬£¬£¬£¬£¬×öµ½Á¿Á¦¶øÐУ¬£¬ £¬£¬£¬£¬£¬£¬ÎȲ½Íƽø¡£¡£¡£¡£¡£¡£³ÇÊÐÈËÃñÕþ¸®ÔÚ½ûÈ¼Çø¹ÜÀíÖУ¬£¬ £¬£¬£¬£¬£¬£¬Òª³ä·Ö·¢»ÓĿ¼µÄ×÷Ó㬣¬ £¬£¬£¬£¬£¬£¬´Ó¸Ä½ø³ÇÊÐÄÜÔ´½á¹¹ÈëÊÖ£¬£¬ £¬£¬£¬£¬£¬£¬´óÁ¦ÍƹãÇå½àÄÜÔ´µÄÉú²úºÍʹÓᣡ£¡£¡£¡£¡£²¢ÇÒÔÚÌõ¼þÔÊÐíµÄÇé¿öÏ£¬£¬ £¬£¬£¬£¬£¬£¬Öð²½À©´ó½ûÈ¼ÇøµÄÃæ»ý¡£¡£¡£¡£¡£¡£

Òò´Ë£¬£¬ £¬£¬£¬£¬£¬£¬´ÓĿ¼¹æ¶¨À´¿´£¬£¬ £¬£¬£¬£¬£¬£¬¶ÔÓÚÉúÎïÖʳÉÐÍȼÁÏ£¬£¬ £¬£¬£¬£¬£¬£¬¾ø¶Ô²»ÊÇÒª½ûÖ¹»òÏÞÖÆÊ¹Óᣡ£¡£¡£¡£¡£Ïà·´£¬£¬ £¬£¬£¬£¬£¬£¬Ôڹ淶µÄȼÓ÷½Ê½Ï£¬£¬ £¬£¬£¬£¬£¬£¬¹ú¼Ò²ãÃæÊǹÄÀøºÍ·¢Õ¹ÉúÎïÖÊÄܵÄ£¬£¬ £¬£¬£¬£¬£¬£¬´Ó¹ú¼ÒÄÜÔ´¾Ö¡¶ÉúÎïÖÊÄÜ·¢Õ¹“Ê®ÈýÎ唹滮¡·ÖоͿɷ¢ÏÖ·¢Õ¹ÉúÎïÖÊÄܵÄÖØÒªÐԺͱØÒªÐÔ¡£¡£¡£¡£¡£¡£

ÉúÎïÖʹøÂ¯¹©ÈÈÏîÄ¿Ðè×öÄÄÀà»·ÆÀ?

ΪÁËʵʩ½¨ÉèÏîÄ¿»·¾³Ó°ÏìÆÀ¼Û·ÖÀà¹ÜÀí£¬£¬ £¬£¬£¬£¬£¬£¬¸ù¾Ý¡¶ÖлªÈËÃñ¹²ºÍ¹ú»·¾³Ó°ÏìÆÀ¼Û·¨¡·µÄÓйع涨£¬£¬ £¬£¬£¬£¬£¬£¬Éú̬»·¾³²¿Öƶ¨ÁË¡¶½¨ÉèÏîÄ¿»·¾³Ó°ÏìÆÀ¼Û·ÖÀà¹ÜÀíÃû¼¡·(2021Äê°æ)(Éú̬»·¾³²¿ÁîµÚ16ºÅ£¬£¬ £¬£¬£¬£¬£¬£¬¼ò³Æ“¹ÜÀíÃû¼”)¡£¡£¡£¡£¡£¡£ÆäÖÐÒªÇ󣬣¬ £¬£¬£¬£¬£¬£¬½¨É赥λӦµ±°´ÕÕ±¾Ãû¼¹æ¶¨£¬£¬ £¬£¬£¬£¬£¬£¬·Ö±ð×éÖ¯±àÖÆ½¨ÉèÏîÄ¿»·¾³Ó°Ï챨¸æÊé¡¢»·¾³Ó°Ï챨¸æ±í»òÕßÌ»·¾³Ó°ÏìµÇ¼Ç±í¡£¡£¡£¡£¡£¡£

¹ÜÀíÃû¼µÚ91ÏîÃ÷È·¹æ¶¨£¬£¬ £¬£¬£¬£¬£¬£¬Ê¹ÓÃÆäËû¸ßÎÛȾȼÁÏ(¸ßÎÛȾȼÁÏÖ¸¹ú»·¹æ´óÆø¡²2017¡³2ºÅ¡¶¸ßÎÛȾȼÁÏĿ¼¡·Öй涨µÄȼÁÏ)µÄÈÈÁ¦Éú²úºÍ¹©Ó¦¹¤³ÌÓ¦±àÖÆ»·ÆÀ±¨¸æ±í£¬£¬ £¬£¬£¬£¬£¬£¬Ã÷È·ÁËȼÓÃÉúÎïÖʳÉÐÍȼÁϵÄÈÈÁ¦Éú²úÏîÄ¿½¨ÉèʱÐèÒª×ö»·ÆÀ±¨¸æ±í¡£¡£¡£¡£¡£¡£

»·ÆÀÀà±ðºÍÏîÄ¿Àà±ðͼ

»·ÆÀÀà±ðºÍÏîÄ¿Àà±ðͼ

´Ë´ÎÉú̬»·¾³²¿¸øºÚÁú½­Éú̬»·¾³ÌüµÄ¸´º¯ÖУ¬£¬ £¬£¬£¬£¬£¬£¬¿¼Âǵ½ÉúÎïÖʷdzÉÐÍȼÁÏ(Å©ÁÖÊ£ÓàÎ£¬ £¬£¬£¬£¬£¬£¬Ò²¾ÍÊÇÐÐҵͨ³£Ëù½²µÄ“ÉúÎïÖÊÉ¢ÁÏ”)µÄÎÛȾ³Ì¶ÈÒ»°ã¸ßÓÚ³ÉÐÍȼÁÏ£¬£¬ £¬£¬£¬£¬£¬£¬Ó¦Í¬Ñù¼ÓÇ¿»·¾³×¼Èë¹ÜÀí¡£¡£¡£¡£¡£¡£ËùÒÔ£¬£¬ £¬£¬£¬£¬£¬£¬¸´º¯ÖнøÒ»²½Ã÷È·£¬£¬ £¬£¬£¬£¬£¬£¬¶ÔÓÚÉúÎïÖʷdzÉÐÍȼÁÏÈÈÁ¦Éú²úÏîÄ¿½¨Éèʱ£¬£¬ £¬£¬£¬£¬£¬£¬Ò²Ó¦±àÖÆ»·ÆÀ±¨¸æ±í¡£¡£¡£¡£¡£¡£

Ïà¹Ø²úÆ·

SHLÉúÎïÖÊÉ¢×°Á´Ìõ¯ÅŹøÂ¯
SHLÉúÎïÖÊÉ¢×°Á´Ìõ¯ÅŹøÂ¯ £¨Ë«¹øÍ²ºáÖÃʽÁ´Ìõ¯ÅŹøÂ¯£© Á˽âÏêÇé ×Éѯ±¨¼Û
SZLÉúÎïÖÊÁ´Ìõ¯ÅŹøÂ¯
SZLÉúÎïÖÊÁ´Ìõ¯ÅŹøÂ¯ £¨Ë«¹øÍ²×ÝÖÃʽÉúÎïÖÊÁ´Ìõ¯ÅŹøÂ¯£© Á˽âÏêÇé ×Éѯ±¨¼Û
QXXÉúÎïÖÊÍâÑ­»·Á÷»¯´²¹øÂ¯
QXXÉúÎïÖÊÍâÑ­»·Á÷»¯´²¹øÂ¯ £¨Ç¿ÖÆÐÍÉúÎïÖÊÍâÑ­»·Á÷»¯´²ÈÈË®¹øÂ¯£© Á˽âÏêÇé ×Éѯ±¨¼Û
QXXÉúÎïÖÊÄÚÑ­»·Á÷»¯´²¹øÂ¯
QXXÉúÎïÖÊÄÚÑ­»·Á÷»¯´²¹øÂ¯ £¨Ç¿ÖÆÐÍÉúÎïÖÊÑ­»·Á÷»¯´²ÈÈË®¹øÂ¯£© Á˽âÏêÇé ×Éѯ±¨¼Û
Ö£ ¹ø ¹É ·Ý

ʼÓÚ1945ÄêµÄDUOBAO¶à±¦¹É·Ý£¬£¬ £¬£¬£¬£¬£¬£¬ÓÉÖ£ÖݹøÂ¯³§¸ÄÖÆ¶øÀ´£¬£¬ £¬£¬£¬£¬£¬£¬Ö÷Óª²úÆ·£ºÑÌÆøÓàÈȹøÂ¯¡¢È¼ÓÍÈ¼Æø¹øÂ¯¡¢ÉúÎïÖʹøÂ¯¡¢È¼Ãº¹øÂ¯£¬£¬ £¬£¬£¬£¬£¬£¬DUOBAO¶à±¦¹É·ÝÓµÓйú¼ÒA¼¶¹øÂ¯ÖÆÔìÐí¿ÉÖ¤£¬£¬ £¬£¬£¬£¬£¬£¬ÊÇÖйú¹øÂ¯ÐÐÒµµÄÏȷ棬£¬ £¬£¬£¬£¬£¬£¬Ò²ÊÇÆù½ñΪֹÀúÊ·ÓÆ¾ÃµÄ´«Í³×°±¸ÖÆÔìÆóÒµÖ®Ò»¡£¡£¡£¡£¡£¡£

DUOBAO¶à±¦¹É·Ý·þÎñÈÈÏß

400 - 839 - 1110

ÁªÏµÓÊÏä

sales@zgboilers.com
¿ìËÙ»ñµÃ¼¼ÊõÖ§³ÖºÍÏêϸ±¨¼Û

»¶Ó­ÌîдÒÔϱí¸ñ£¬£¬ £¬£¬£¬£¬£¬£¬ÍêÉÆÄúµÄ²úÆ·ÐèÇó¡¢ÁªÏµ·½Ê½¡¢É豸ʹÓõصÈÐÅÏ¢£¬£¬ £¬£¬£¬£¬£¬£¬ÎÒÃǽ«¿ìËÙ·´À¡ÄúµÄ¹ºÂò×Éѯ¡£¡£¡£¡£¡£¡£Äú»¹¿ÉÒÔͨ¹ýÔÚÏß×Éѯ£¬£¬ £¬£¬£¬£¬£¬£¬µç×ÓÓÊÏäºÍµç»°ÓëÎÒÃÇÁªÏµ£¬£¬ £¬£¬£¬£¬£¬£¬DUOBAO¶à±¦¿Í»§·þÎñÍŶӽ«½øÒ»²½ÎªÄúÌṩÓÅÖÊ·þÎñ¡£¡£¡£¡£¡£¡£

ÐÕÃû£º
µç»°£º
²úÆ·£º
ÏêÇ飺
×ÉѯÈÈÏß
ÔÚÏ߿ͷþ
¡¾ÍøÕ¾µØÍ¼¡¿¡¾sitemap¡¿